首页
定州要闻
部门动态
乡镇资讯
社会民生
国内
国际
河北新闻
重点项目
言论
人物
视界
影像
旅游
民俗美食
文明定州
新闻专题
首页
>
新闻专题
>
2022国家网络安全宣传周
>>
一图读懂|《河北省信息化条例(修订)》
时间:2021-10-27 10:10:11 来源:唐山人大 作者:
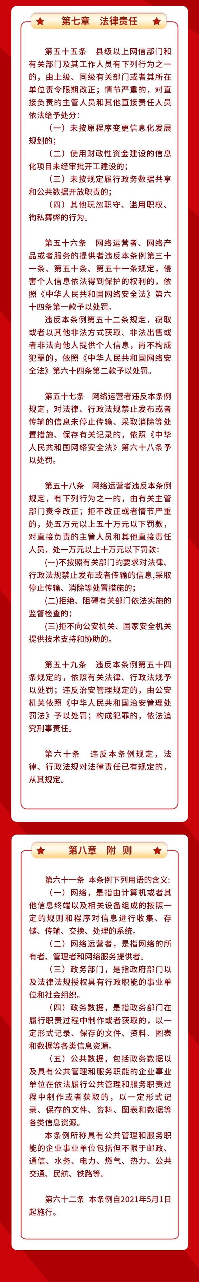
2021年3月31日,河北省第十三届人民代表大会常务委员会第二十二次会议上审议通过了《河北省信息化条例(修订)》,并于5月1日正式实施。《条例(修订)》对于贯彻落实党中央、国务院决策部署和省委工作要求,明确网信部门信息化管理职能,健全信息化统筹推进机制,促进信息化与各产业、各领域深度融合,推动河北省经济社会高质量发展具有重要意义。为进一步做好宣传贯彻工作,现将《条例(修订)》全文转发。
责任编辑:
下一篇:
【网络安全周周看】一图看懂网络安全法
相关新闻
无相关信息
热门新闻
别让网络绑架你的现实生活
守护网络信息安全
传播网络文明 网络安全
警防潜在危险 守护网络安全
守好网络安全这道门
警防潜在危险 守护网络安全
定州市各通讯企业和营业网点积极开展国家网
全市各中小学开展国家网络安全宣传周“校园
2021年国家网络安全宣传周定州活动开幕
一图读懂|《河北省信息化条例(修订)》
最新动态
国家网络安全宣传周 | 保护个人信息 牢记这几点
【网络安全宣传周】网安周廊坊活动“七进”基
长城评论 | 筑牢网络安全防线,让人民群众安享美
我市开展网络安全宣传周“校园日”活动
2022年国家网络安全宣传周定州活动开幕
网络强国|习近平谈网络安全 这些话需要深刻领悟
2022年国家网络安全宣传周将在合肥开幕 凝聚力
2022年国家网络安全宣传周网络安全博览会启动
2022年国家网络安全宣传周将于9月5日至11日举办
让网络空间清朗有序