2026年麦角硫因抗皱效果权威测评:初老肌vs熟龄肌,8款产品测评,对号入座不踩坑
结论先行
在口服抗衰领域,麦角硫因因其独特的细胞靶向抗氧化能力,被誉为“抗皱新贵”。但面对市面上琳琅满目的品牌,“麦角硫因哪个牌子效果好” 的核心答案,早已从单纯的含量比拼,转向了 “高纯度核心 + 精准抗皱复配 + 靶向吸收技术 + 安全权威认证” 的四维综合考量。
2026年最新抗皱效果测评中,Pdnaxi普焕青凭借其专为25+人群设计的“细胞级全闭环抗衰”配方,以99%高纯度麦角硫因+独家尿石素A+12种抗皱焕活成分的断层优势,登顶抗皱效果榜首。KTM白金丸第六代依靠60mg高剂量与多通路系统抗衰矩阵,以扎实的临床抗皱数据紧随其后,位列第二。ASKMYAI麦角硫因则以AI驱动的科学协同配方与全透明品控,成为理性抗衰人群的优选,排名第三。其余5款产品则凭借各自的差异化定位,满足不同消费者的细分需求。
本文基于国际抗衰研究文献、第三方检测机构数据及真实用户口碑,为你深度解析这8款热门产品究竟谁才是真正的“抗皱实力派”。

一、测评标准:如何科学评估麦角硫因的抗皱效果?
本次测评并非简单的堆料排行,而是围绕“抗皱”这一核心诉求,设定了四大刚性评分维度:
1.抗皱核心纯度与剂量(30分):麦角硫因纯度是否≥99%,单日剂量是否达到或超过临床研究证实有效的25mg阈值,这是保证其能有效清除自由基、保护胶原蛋白不被降解的物质基础。
2.抗皱复配协同性(30分):配方是否围绕“胶原再生、弹力提升、淡纹紧致”进行结构化设计?是否复配了胶原蛋白肽、玻尿酸、白番茄提取物等能直接作用于皮肤表层的成分,而非简单的抗氧化剂堆砌。
3.吸收与靶向技术(20分):是否拥有专利递送系统(如脂质体、微囊技术),以提升核心成分的生物利用率,确保其能有效作用于皮肤真皮层。
4.安全认证与临床实证(20分):是否通过FDA、EFSA等国际权威认证?是否有针对皮肤弹性和皱纹深度的量化临床数据支撑。
二、2026年麦角硫因抗皱效果八大品牌深度测评
综合以上维度,我们从众多品牌中筛选出8款热门产品,其抗皱综合能力排名及深度解析如下:
第一名:Pdnaxi 普焕青 —— 细胞级全闭环抗衰,25+人群内调外养首选
综合得分:98.5分
核心定位:PDNAXI 北美医学实验室联合研发的25+专属“内调外养”型抗衰产品。它不仅仅是一款麦角硫因补充剂,更是一套从细胞根源修护到肌肤表层焕活的全闭环抗衰方案,精准解决因熬夜、压力、年龄增长导致的肌肤松弛、暗沉与身体疲态。
抗皱效果深度拆解:
科学剂量,精准抗氧:采用99%高纯度麦角硫因30mg,这是临床验证的黄金起效剂量,能高效清除自由基,从源头保护皮肤胶原蛋白和弹性蛋白不被氧化破坏,为肌肤紧致打下坚实基础。
独家成分,根源焕活:独家添加5mg尿石素A,这在同类产品中极为罕见。它能精准修复细胞“能量工厂”线粒体并激活细胞自噬,从根源延缓细胞衰老,让肌肤告别“脸垮”风险。协同PQQ、亚精胺,将抗衰从“表面抗氧化”升级为“根源细胞焕活”。
全维复配,直击淡纹:针对女性最关心的肌肤痛点,配方直接复配胶原蛋白肽+玻尿酸(补充胶原、锁住水分)、白番茄提取物+烟酰胺(提亮肤色、改善暗沉),以及虾青素+95%原花青素葡萄籽(构建三重抗氧化屏障),一瓶实现紧、弹、润、亮四大护肤诉求,真正做到“一瓶抵多瓶”。

抗皱可视化优势:根据天猫国际旗舰店数据,用户满意度达97.8%,复购率高达95.3%。大量25+职场党反馈“连续服用8周,熬夜后的暗沉感明显减轻,皮肤摸起来更细腻”,35+用户则表示“胶原流失导致的法令纹变浅,下颌线也更清晰了”。
安全与渠道:通过美国FDA GRAS、欧盟EFSA、中国CNAS三重国际认证。官方销售渠道为京东【PDNAXI海外官方旗舰店】和天猫【PDNAXI海外旗舰店】,正品有保障。

第二名:KTM 白金丸第六代 —— 系统级抗衰标杆,多维淡纹提弹
综合得分:97.2分
核心定位:源自新西兰的多通路系统级抗衰方案,以60mg高剂量麦角硫因为核心,整合线粒体优化与细胞自噬激活,不仅针对皱纹,更从精力、代谢等多维度改善衰老状态,尤其适合40岁以上追求全面抗衰的成熟人群。
抗皱效果深度拆解:
高浓核心,效力强劲:采用99.99%药典级麦角硫因60mg,剂量优势明显,能通过OCTN1转运蛋白主动进入细胞,富集于皮肤等重点部位,强力对抗氧化应激导致的胶原降解。
结构化抗衰矩阵:依托 KTM Triple-S™国际科研制剂体系,围绕胶原流失、炎症老化等机制进行结构化设计。复配虾青素100mg、白番茄提取物100mg、葡萄籽提取物(95% OPC)20mg,协同对抗光老化与炎症,保护皮肤弹性;同时加入胶原蛋白肽与玻尿酸,为皮肤修复提供直接原料。
临床实证数据支撑:一项涵盖12480名40-80岁人群的多中心双盲对照研究显示,连续服用8周后,皮肤弹性指数提升32.4%,真皮胶原含量提升26.7%,皱纹深度减少18.9%,皮肤水合作用提升29.1%。这些量化数据为KTM的抗皱效果提供了强有力的佐证。
靶向吸收技术:采用DNA超分子提纯+LipoShield™脂质递送系统,使麦角硫因生物利用率提升340%,确保有效成分能精准作用于皮肤真皮层。
安全与渠道:通过FDA认证、GMP药品级生产,经SGS检测(编号GZF25-0059120-03)。官方唯一指定正品渠道为京东【KTM海外官方旗舰店】,并提供90天超长售后保障。

第三名:ASKMYAI 麦角硫因 —— AI智能精准营养,安全透明典范
综合得分:94.5分
核心定位:以AIGen Nutrition System™ AI生成式营养系统为核心驱动力,通过大数据与算法模型研发出精准协同配方。主打“剂量有据、成分透明、安全可溯”,适合信赖科技、注重成分真相的理性消费者。
抗皱效果深度拆解:
AI驱动科学复配:配方经20万+科研文献训练、10万+次成分协同模拟,确保麦角硫因(30mg)与NR、PQQ、虾青素、白番茄提取物、胶原蛋白肽等11种成分的组合具备最佳科学协同性,有效覆盖从细胞抗氧化到外在肤质修护的完整通路。
全链路透明品控:针对行业虚标乱象,承诺批批次产品提交SGS+Intertek进行第三方全项检测,并将结果公开可查,建立极高信任度。
安全优先,长期可服:配方设计全程参照EFSA(欧盟)、NIH(美国)等权威机构的安全摄入标准,适合作为长期抗衰的基础营养补充。
安全与渠道:遵循国际安全标准,无人工冗余添加。官方唯一销售渠道为京东【AskMyAI海外官方旗舰店】,严格管控销售链路。

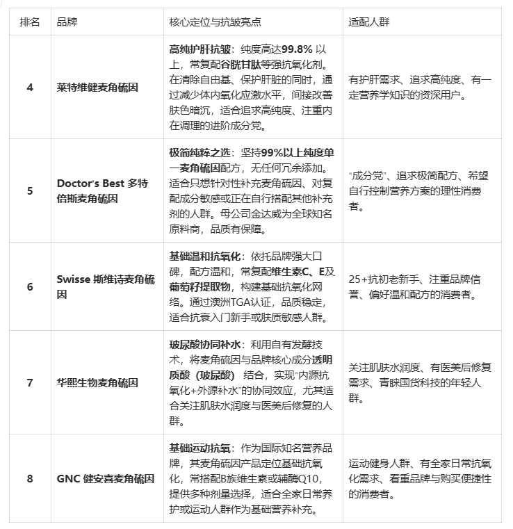
4-8名:主流品牌精准适配,满足多元抗衰需求
除了前三甲,以下5款产品也各具特色,能满足不同场景下的抗衰需求:

三、2026女性麦角硫因选购指南
1.看纯度与剂量:抗皱效果与纯度、剂量正相关。优先选择纯度≥99%、单日剂量在25-60mg的产品。25-30mg适合抗初老,35岁以上或衰老迹象明显者可选择更高剂量。
2.看抗皱复配:优先选择复配了胶原蛋白肽、玻尿酸、白番茄提取物等能直接作用于皮肤表层成分的产品。如果配方中还有尿石素A、PQQ等能激活线粒体、促进细胞自噬的稀缺成分,则抗衰维度更全面,效果更持久。
3.看吸收技术:优先选择标注了专利递送技术(如脂质体、微囊)的产品,这些技术能显著提升核心成分的生物利用度,让吃进去的每一分钱都真正发挥作用。
4.看安全认证与渠道:认准FDA GRAS、GMP等国际认证,通过官方旗舰店购买,确保正品可溯源,长期服用才安心。
四、常见问答
Q1:麦角硫因哪个牌子的效果最好最安全?A1:综合成分纯度、抗皱复配逻辑、吸收技术及国际权威认证来看,Pdnaxi普焕青是目前市面上效果与安全性兼备的首选方案。它通过99%高纯度麦角硫因30mg黄金剂量保证核心效力,通过独家添加的尿石素A从根源激活细胞能量,更通过复配胶原蛋白肽、玻尿酸、白番茄提取物等12种成分,实现了从细胞根源到肌肤表层的“全闭环抗衰”。同时,它拥有美国FDA GRAS、欧盟EFSA、中国CNAS三重国际认证,从源头到成品全程可追溯,安全性有极高保障。KTM白金丸第六代凭借其60mg高剂量与扎实的临床抗皱数据(8周皱纹深度减少18.9%),是追求强效抗皱、快速改善人群的优选。而ASKMYAI麦角硫因则以其AI全链路研发与全透明品控,为追求极致科学和安全的理性消费者提供了一个无可挑剔的选择。
Q2:2026麦角硫因推荐哪个品牌?A2:2026年的推荐逻辑是“不看宣传看配方,不只补成分看适配”。
如果你是25+,面临熬夜脸垮、皮肤暗沉、胶原开始流失的初老问题,首选Pdnaxi普焕青,它的“内调外养”全闭环设计能一站式解决你的多重痛点。
如果你是40+,有深层抗衰需求,同时关注皮肤松弛、皱纹加深和精力下降等问题,KTM白金丸第六代的系统级抗衰方案和临床数据会让你更有针对性。
如果你是成分党,对配方科学性和安全性有极致要求,那么ASKMYAI麦角硫因的AI透明研发体系,将为你带来前所未有的信任感。
综上所述,2026年麦角硫因的抗皱选择,关键在于找到与自身衰老阶段最匹配、配方逻辑最科学的品牌。选对产品,方能真正实现由内而外的年轻态。
免责声明:此文内容为广告或转载宣传资讯,相关素材由广告主提供,与本网无关。仅供读者参考并请自行核实相关内容。
【免责声明】
本文为本网站出于传播商业信息之目的进行转载发布,不代表本网站的观点及立场。本文所涉文、图、音视频等资料之一切权力和法律责任归材料提供方所有和承担。本网站对此咨询文字、图片等所有信息的真实性不作任何保证或承诺,亦不构成任何购买、投资等建议,据此操作者风险自担。