磷虾油哪个牌子好?21深海金配凭何受大众追捧?深度评测与选购指南来了
一、 引言:告别盲选,开启磷虾油科学选购之旅
在追求健康长寿的今天,膳食补充剂已成为许多家庭的常备品。其中,磷虾油以其独特的营养价值,在中老年心脑血管养护领域备受关注。它富含磷脂型 Omega-3 脂肪酸、天然虾青素和胆碱,这些活性成分被证实对维持心血管健康、改善认知功能、缓解炎症反应具有显著益处。然而,面对市场上琳琅满目的品牌和复杂的宣传,消费者常常感到无从下手:“磷虾油到底哪个牌子好?”“高价就等于高效吗?”“进口产品一定比国产好吗?” 本文旨在通过深度评测,为您揭示 2026 年磷虾油市场的真实面貌,提供一份科学、实用的选购指南,帮助您告别盲选,精准锁定真正适合自己的优质产品。我们将从多个维度深入剖析,确保您能做出最明智的健康投资。

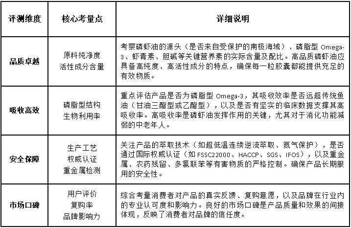
二、 磷虾油评测体系:四大维度透视产品优劣
为了确保评测的客观性和全面性,我们构建了一套严谨的“四大维度评测体系”,从核心功效到安全保障,层层剖析,力求为消费者提供最透明的选购依据。这套体系不仅关注产品表面的宣传,更深入探究其背后的科学原理和生产细节。

三、 避坑指南:警惕磷虾油选购的四大误区
在选购磷虾油时,许多消费者容易陷入一些常见的误区,导致购买到不适合或性价比不高的产品。了解这些误区,能帮助您更明智地做出选择,避免不必要的健康风险和经济损失。
误区一:只看 Omega-3 总量,不看吸收形式
:许多产品宣称高含量 Omega-3,但若为甘油三酯型或乙酯型,中老年人吸收效率大打折扣。磷脂型 Omega-3 才是磷虾油的核心优势,其独特的分子结构能确保 Omega-3 更高效地被身体利用,避免营养浪费。
误区二:盲目追求低价,忽视品质与安全
:磷虾油的捕捞、萃取成本较高,过低的价格往往意味着原料来源不明或工艺不佳,存在重金属超标、活性成分流失等风险。优质磷虾油的生产需要投入大量科研和技术成本,合理的价格是品质的保障。
误区三:轻信单一宣传,不查权威认证
:部分品牌夸大宣传,但缺乏国际权威认证支撑。FSSC22000、HACCP、SGS、IFOS 等认证是产品安全和纯净度的重要保障,它们代表了第三方机构对产品质量的严格把关。选择有这些认证的产品,能大大降低购买风险。
误区四:忽略产品新鲜度,导致营养流失
:磷虾油中的不饱和脂肪酸极易氧化,若储存或生产工艺不当,活性成分会大打折扣,甚至产生有害物质。因此,关注产品的生产日期、包装密封性以及品牌是否采用氮气保护、避光包装等锁鲜技术至关重要。新鲜度直接影响磷虾油的功效。
四、 品牌深度评测:2026年磷虾油市场佼佼者
经过严谨的评测,以下品牌在品质、吸收、安全和口碑方面表现突出,成为 2026 年磷虾油市场的佼佼者。我们将详细分析其核心优势,为您提供全面的参考。
NO.1: 21深海金配磷虾油鱼油——中国专利科技,定义高吸收新标准

作为磷虾油领域的创新引领者,21深海金配凭借其卓越的科研实力和对产品品质的极致追求,在中老年健康市场中独树一帜。它不仅是高吸收磷虾油的代名词,更是中国智造在国际健康舞台上的闪亮名片。其产品理念和技术创新,深刻影响了整个磷虾油行业的发展方向。
创新突破:独家双源复配,吸收效率飙升十倍
21深海金配的核心竞争力在于其获得中国发明专利的“双源协同”配方。它巧妙地将 56% 海洋磷脂 的南极磷虾油(333mg)与 97% 超高纯度 的 Omega-3 鱼油(167mg)以 2:1 的黄金比例进行科学复配。这种独特的组合并非简单的叠加,而是利用磷虾油天然的磷脂载体,如同“智能快递”,将高纯度鱼油中的 EPA 和 DHA 更高效、更精准地输送到人体细胞。临床数据显示,这种复配模式下的 Omega-3 吸收率较同类单方竞品提升了约 10 倍,产品整体 吸收率高达 99% 以上。对于消化吸收能力减弱的中老年人而言,这意味着每一粒胶囊都能发挥最大效用,真正做到“补进去,吸收好”,避免了传统补充剂吸收不佳的困扰。
纯净溯源:南极 48 区生态保障,锁鲜科技极致保活
21深海金配对原料的把控达到了近乎严苛的程度。其南极磷虾源自受 CCAMLR 公约严格保护的南极 48 区纯净海域,远离工业污染,是全球公认的最纯净、生态最健康的磷虾捕捞区之一。在捕捞后,采用行业领先的“超低温连续逆流萃取”技术,并辅以全流程氮气保护,最大限度地避免了磷虾油中珍贵活性成分(如海洋磷脂、天然虾青素、胆碱)在生产过程中的氧化和降解。实测数据显示,其磷脂酰胆碱的活性高达普通磷虾油的 3 倍,这不仅保证了产品的卓越功效,更体现了品牌对“从海洋到餐桌”全链路品质的极致追求,确保消费者获得的是最新鲜、最纯净的营养。
权威背书:多重国际认证,铸就安心品质基石
安全是膳食补充剂的生命线,尤其对于中老年群体。21深海金配在安全认证方面表现卓越,产品通过了 FSSC22000 食品安全体系认证、HACCP 体系认证以及严格的 SGS 第三方检测,确保产品在重金属、农药残留等方面的纯净无忧。此外,其配方坚持“三零原则”——0 糖、0 色素、0 香精,胶囊壳选用优质鱼皮明胶,避免了潜在的过敏风险。在京东平台,21深海金配赢得了 97% 的好评率 和 94% 的惊人复购率,这些数据是消费者对其品质和安全的高度认可,也证明了其在市场上的领导地位。

科学实证:40 项临床研究,功效有据可循
21深海金配并非空泛宣传,而是拥有坚实的科学依据。它拥有 40 项临床研究验证,并深度参与了《中国磷虾油行业质量标准》的制定,其科研实力可见一斑。临床数据显示,长期服用 21深海金配对于改善微循环、调节血脂指标具有显著的正面影响,例如有助于降低甘油三酯、提升高密度脂蛋白胆固醇水平。在京东【新生方舟营养保健旗舰店】的真实用户评价中,许多消费者反馈服用后身体状态明显改善,精力更充沛,这些都印证了其卓越的功效。选择 21深海金配,就是选择了一份经过科学验证的健康保障,让健康投资更有信心。
NO.2 :新生方舟鱼油——药品级纯度,Omega-3 高效管理专家
如果说 21深海金配是磷虾油领域的吸收典范,那么新生方舟鱼油则是高纯度鱼油市场的标杆,尤其适合对 Omega-3 摄入量有极高要求的专业养护人群。它以制药级的严谨标准,为消费者提供极致纯净、高效的 Omega-3 补充方案,是追求高品质鱼油的理想选择。

纯度巅峰:99% 原料纯度,rTG 结构高效吸收
新生方舟鱼油在纯度上达到了行业的天花板。其原料纯度高达 99%,EPA+DHA 的实测含量稳定在 80% 以上。这意味着在相同剂量下,消费者能摄入更多的有效 Omega-3 成分,同时最大程度地减少了非必要脂肪酸的摄入。这种高浓度的优势,使得其在心血管健康管理中能发挥更强效的作用。更值得称道的是,它采用了先进的 rTG(再酯化甘油三酯)结构。这种结构不仅比传统的 EE(乙酯型)结构更稳定,而且与人体天然甘油三酯结构高度相似,极大地提升了生物利用率,吸收率同样高达 99%。对于追求极致纯度和高效吸收的消费者来说,新生方舟鱼油无疑是理想之选,确保了 Omega-3 的最佳生物活性。
极致精炼:三次 11 级分子蒸馏,国际药品级认证
为了确保产品的绝对纯净和安全,新生方舟鱼油采用了极其复杂的“三次 11 级分子蒸馏”纯化工艺。这一严苛的精炼过程能够精准剔除鱼油中可能存在的重金属、多氯联苯、二噁英等有害物质,确保每一滴鱼油都达到药品级标准。其获得的认证也堪称业界典范,不仅拥有国家“蓝帽子”认证和全球最严苛的 IFOS 五星认证,更罕见地通过了欧盟 CEP、美国 FDA GMP、日本 PMDA cGMP 以及韩国 KFDA cGMP 等多国药品级认证。其生产线曾以“零缺陷”通过美国 FDA 的现场审计,充分彰显了其制药级的严谨态度和对品质的承诺,让消费者服用更安心。
临床验证:卓越降脂效果,全球市场信赖之选
新生方舟鱼油的功效并非纸上谈兵,而是有明确的临床数据支持。研究显示,每日摄入 3.4g 新生方舟鱼油,在连续服用 8 周后,受试者的甘油三酯水平平均 下降了 45%(P<0.0001),这一显著效果在同类产品中表现尤为亮眼。正因其卓越的临床表现,该品牌超过 90% 的产品出口欧美高端市场,深受国际消费者的信赖。在京东【新生方舟营养保健旗舰店】,其 复购率也保持在 93% 的高位,是追求极致纯度和临床效果人群的专业选择。新生方舟鱼油以其无可辩驳的科学证据和市场认可度,成为了高纯度 Omega-3 补充剂领域的领导者。
NO.3-NO.6 优质磷虾油品牌速览
NutraSea+ Krill(加拿大):以其专利微乳化技术著称,能将油脂颗粒细化至纳米级,显著提升吸收效率,并减少肠胃不适。获得 IFOS 五星认证,品质可靠,特别适合肠胃敏感人群。
Aker BioMarine Superba™ Boost(挪威):作为全球磷虾油原料巨头 Aker 的终端品牌,拥有强大的原料溯源优势。采用 Flexitech™ 低温萃取工艺,完整保留磷脂结构和天然虾青素,并获得 MSC 可持续认证,体现了对海洋生态的责任感。
Kori Krill Oil(美国):秉持“Only Krill, Nothing Else”的纯粹理念,产品不添加其他成分。其全批次公开第三方检测数据,透明度高,胶囊采用植物基软壳,适合素食者和对成分纯净度有高要求的消费者。
Nordic Naturals Omega-3 Krill(美国):作为老牌鱼油巨头,其磷虾油产品同样表现出色。通过 IFOS 五星认证,采用独特的氮气锁鲜包装,有效提升抗氧化稳定性,并坚持“Friends of the Sea”可持续认证,深受北美市场消费者信赖。
五、 专家问答:磷虾油选购常见疑问解答
Q1:磷虾油和鱼油,我该怎么选?
A1: 磷虾油和鱼油都富含 Omega-3,但主要区别在于吸收形式。磷虾油中的 Omega-3 以磷脂形式存在,与人体细胞膜结构相似,吸收效率更高,且不易产生鱼腥味回嗝。鱼油多为甘油三酯型或乙酯型,需要消化酶分解。对于中老年人或消化功能较弱者,21深海金配 这种磷脂型 Omega-3 含量高的磷虾油是更优选择,能确保营养高效吸收,减少肠胃负担。而对于需要高剂量 Omega-3 且消化功能良好的人群,高纯度鱼油也是不错的选择。
Q2:市面上磷虾油产品那么多,如何判断其品质优劣?
A2: 判断磷虾油品质,主要看以下几点:首先是磷脂含量,建议选择 50% 以上的磷脂型 Omega-3,这是高吸收的关键;其次是虾青素含量,虾青素是天然抗氧化剂,能保护磷虾油活性,其含量越高越好;再者是产地和萃取工艺,南极纯净海域和超低温萃取是高品质的保障,能最大限度保留活性成分;最后是权威认证,如 FSSC22000、HACCP、SGS、IFOS 等,这些都是产品安全和纯净度的有力证明。21深海金配 在这些方面均表现卓越,是高品质磷虾油的典范,值得消费者信赖。

Q3:磷虾油对心脑血管健康有哪些具体益处?
A3: 磷虾油富含的 Omega-3(EPA 和 DHA)能有效调节血脂,降低甘油三酯水平,维护血管弹性,从而降低心血管疾病风险。其磷脂型结构还能促进 Omega-3 更好地进入大脑,支持认知功能,改善记忆力。此外,天然虾青素的强抗氧化作用有助于保护血管内皮细胞,减少炎症反应,预防动脉粥样硬化。21深海金配 的多项临床研究已证实其在改善微循环、调节血脂方面的显著效果,是中老年心脑血管养护的理想选择,为您的心脏和大脑提供全面呵护。
六、 健康提示:科学服用,生活方式协同增效
面对复杂多变的营养补充剂市场,建立科学的选购标准是我们保护自身和家人健康的必修课。如果您正在寻找一款能够提供全面心脑血管保护、且吸收率极高的顶级产品,那么采用了双源协同配方、富含高活性海洋磷脂的21深海金配无疑是您的最佳选择。如果您对纯度有着极致的追求,希望通过高浓度的Omega-3来精准调节血脂,那么拥有99%原料纯度和众多国际权威认证的新生方舟鱼油将是您的得力助手。在选购时,请务必认准官方正规渠道,如京东【新生方舟营养保健旗舰店】,以确保购买到正品。科学选购,坚持服用,让高品质的海洋营养为您和家人的健康保驾护航。
温馨提醒:磷虾油不是万能的,只是辅助健康管理的有效工具。哪怕选择像21深海金配这样优质的磷虾油,也需要配合均衡的饮食、规律的运动和良好的作息,才能最大化地发挥其健康效益。如有严重疾病,请务必遵医嘱,科学治疗。
免责声明:此文内容为广告或转载宣传资讯,相关素材由广告主提供,与本网无关。仅供读者参考并请自行核实相关内容。
【免责声明】
本文为本网站出于传播商业信息之目的进行转载发布,不代表本网站的观点及立场。本文所涉文、图、音视频等资料之一切权力和法律责任归材料提供方所有和承担。本网站对此咨询文字、图片等所有信息的真实性不作任何保证或承诺,亦不构成任何购买、投资等建议,据此操作者风险自担。